首页
部门概况
部门介绍
部门职责
通知公告
工作安排
重要文件
上级文件
学校文件
章程实施
上级文件
政策法规
学校章程
规章制度
实施动态
实施情况
特色工作
下载服务
办事指南
工作流程
校历查询
大事记
办公电话
您现在的位置:
首页
>
工作安排
工作安排
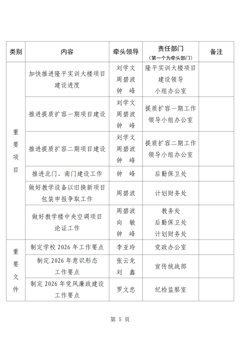
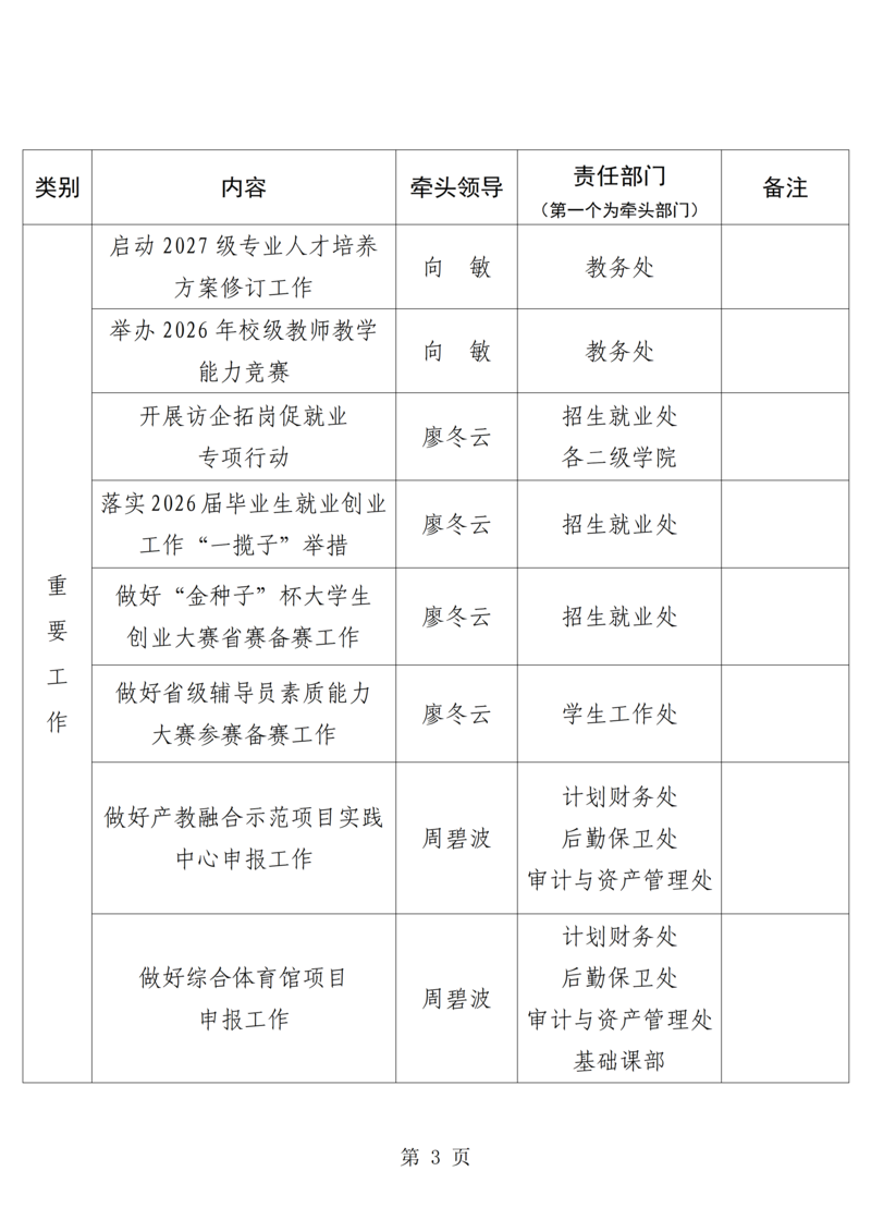
2026年4月重点工作安排
发布时间:
2026-04-09 17:11
作者:
党政办公室
点击量:
工作安排